IM体育开云电竞
湖南省人民政府
永州市人民政府
登录
注册
简体
繁体
无障碍 |
适老版
kaiyun安卓版官网下载
开云体育网址网站
政务公开
办事服务
ac米兰和开云
您现在所在的位置 : 首页 > 政务公开 >
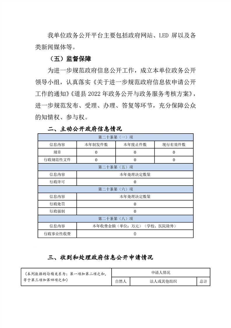
政府信息公开年度报告
分享到:
索引号:
4311240007/2023-02433
分类:
发文机关:
开云体育里面的ob体育
发文日期:
2023-01-18
名称:
2022年道县人社局信息公开工作年度报告
文号 :
2022年道县人社局信息公开工作年度报告
2023-01-18 14:50
来源:
道县人社局
作者:
【字体:
大
中
小
】
扫一扫在手机打开当前页
【TOP】
【
打印页面
】【
关闭页面
】
hth华体育和开云