IM体育开云电竞
湖南省人民政府
永州市人民政府
登录
注册
简体
繁体
RSS订阅
无障碍 |
适老版
kaiyun安卓版官网下载
开云体育网址网站
政务公开
办事服务
ac米兰和开云
搜索
适老版
bc开云
AG开云
办事服务
政民互动
bat365和开云
您现在所在的位置 :
kaiyun安卓版官网下载
>
政务公开
分享到:
图解|关于道县中心城区货运车辆限制通行措施的通告
2023-11-21 11:02
编辑:
作者:
来源:
开云体育里面的ob体育门户网站
【字体:
大
中
小
】
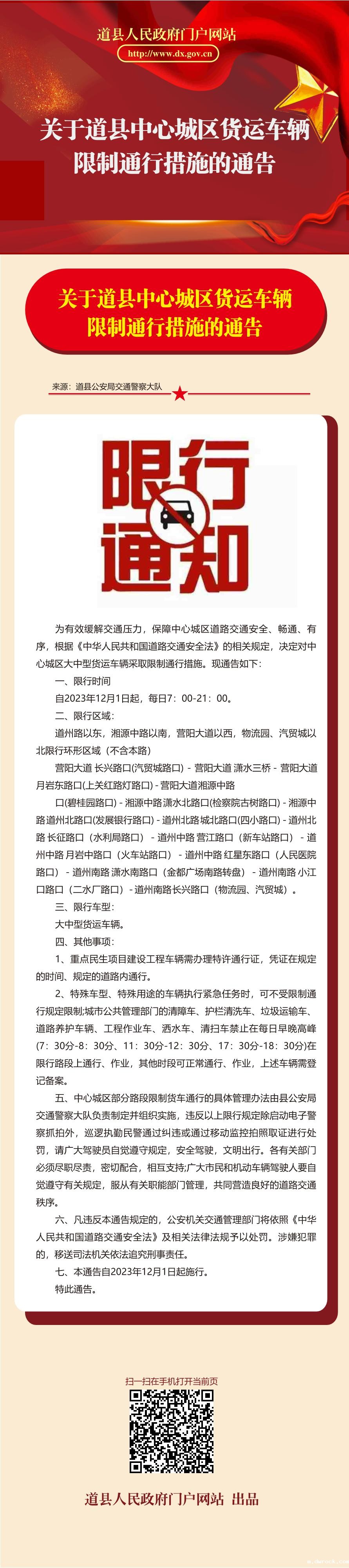
关于道县中心城区货运车辆限制通行措施的通告
·
道县公安局交警大队关于《关于道县中心城区货运车辆限制通行措施的通告》的政策解读
·
关于道县中心城区货运车辆限制通行措施的通告
扫一扫在手机打开当前页
【TOP】
【
打印页面
】【
关闭页面
】
bc开云
AG开云
办事服务
政民互动
bat365和开云
hth华体育和开云