IM体育开云电竞 湖南省人民政府 永州市人民政府
登录 注册 简体 繁体
无障碍 | 适老版
分享到:
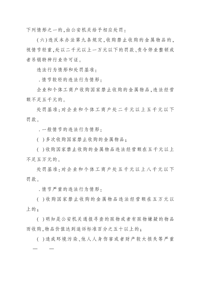
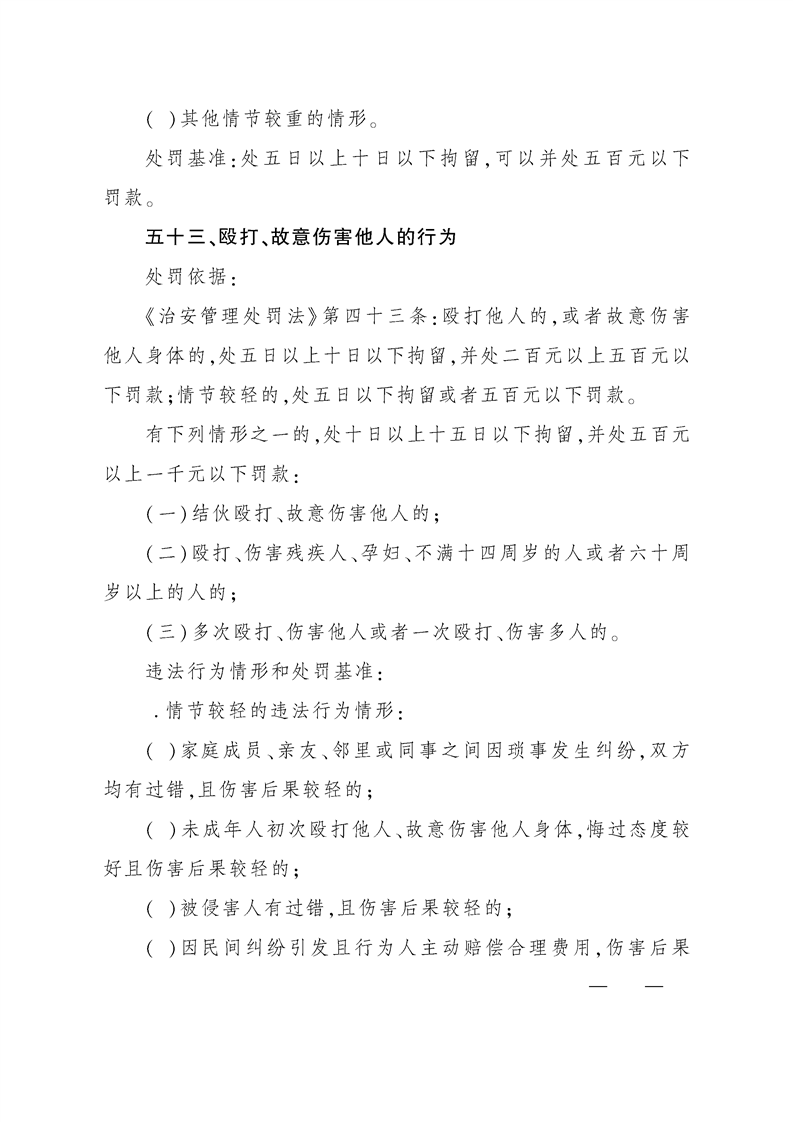
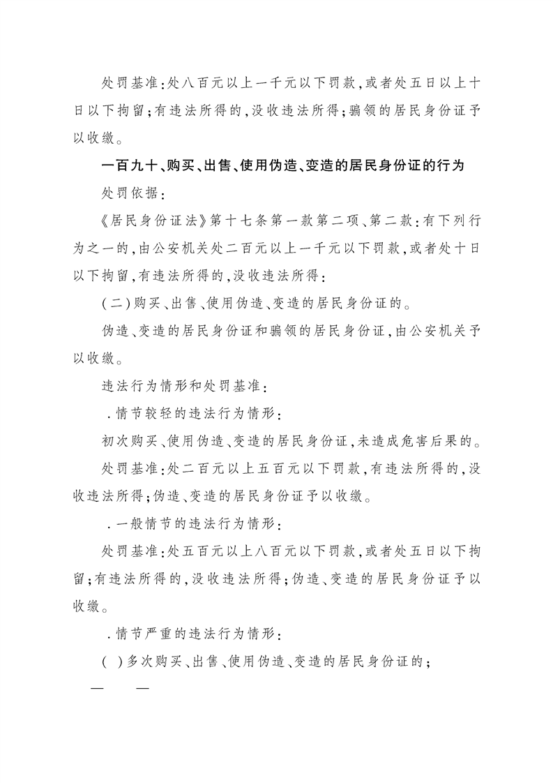
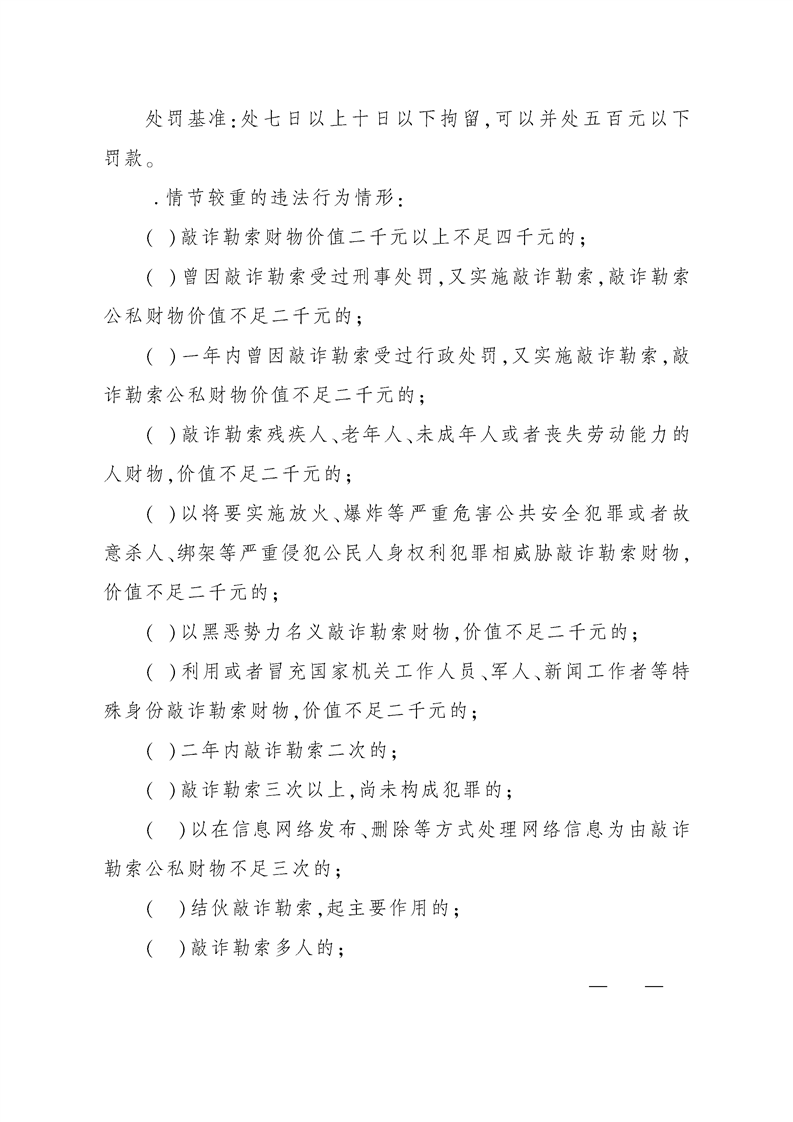
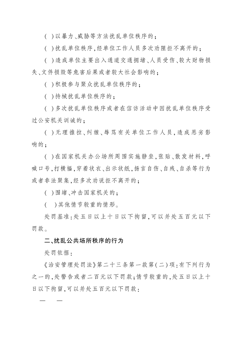
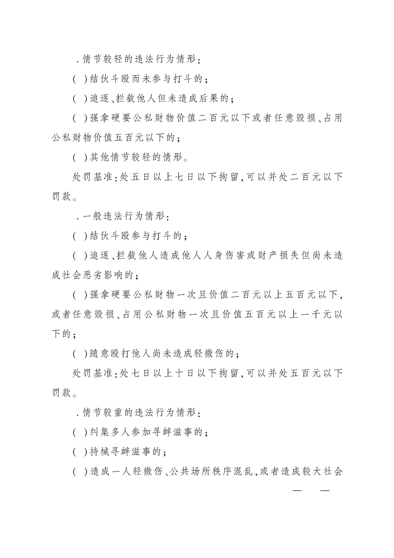
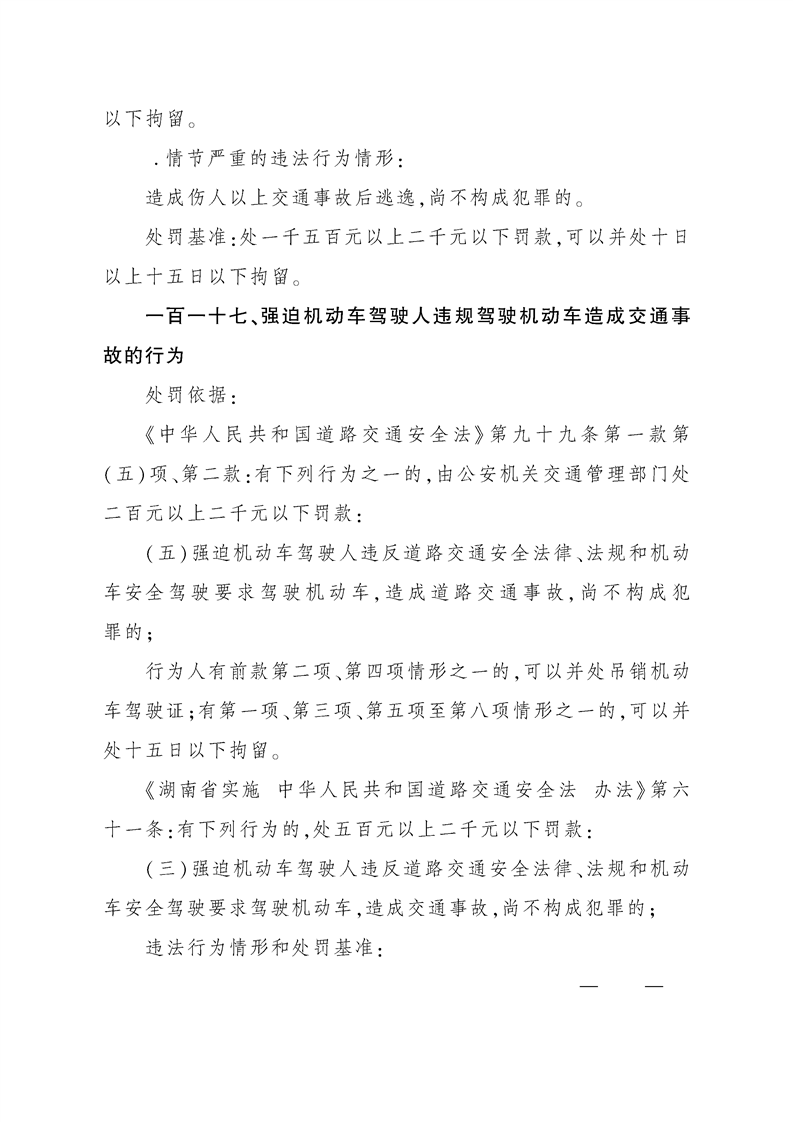
关于印发《湖南省公安行政处罚裁量基准适用规定》和《湖南省公安行政处罚裁量基准》的通知
  • 2022-11-23 16:08
  • 编辑:
  • 作者:
  • 来源:道县公安局
  • 【字体:    






































































































































































































































































































































扫一扫在手机打开当前页
Baidu
hth华体育和开云