IM体育开云电竞
湖南省人民政府
永州市人民政府
登录
注册
简体
繁体
RSS订阅
无障碍 |
适老版
kaiyun安卓版官网下载
开云体育网址网站
政务公开
办事服务
ac米兰和开云
搜索
适老版
bc开云
AG开云
办事服务
政民互动
bat365和开云
您现在所在的位置 :
kaiyun安卓版官网下载
>
专题专栏
>
消防专栏
分享到:
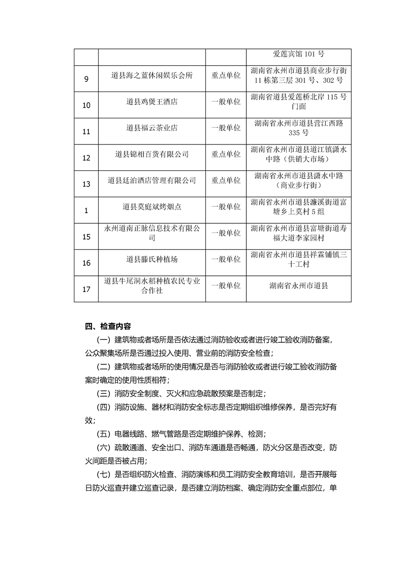
2025年1月份“双随机、一公开”消防监督检查对象公示
2025-01-02 11:01
编辑:
作者:
来源:
道县消防救援大队
【字体:
大
中
小
】
扫一扫在手机打开当前页
【TOP】
【
打印页面
】【
关闭页面
】
bc开云
AG开云
办事服务
政民互动
bat365和开云
hth华体育和开云